全国

详情

2026年福建福州闽江学院附属中学在编教师招聘公告(12人)
闽江学院附属中学官微 2025-11-05 10:56:33

关键词: 招教考试

报名时间:即日起


点击下方对应附件下载:

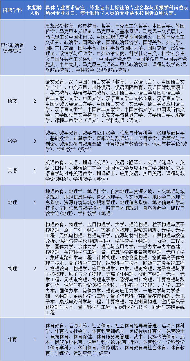
闽江学院附属中学在编教师招聘计划表

学校简介

闽江学院附属中学复办于1987年,系福州市直属完全中学、省文明校园、省义务教育管理标准化学校、省二级达标高中、省义务教育教改示范性建设学校、省德育工作先进学校、省信息技术实验学校、省语言文字规范化示范校、福建省科技教育基地、中科协调查点,市高中英语、初中英语和初中化学学科教研基地校,福建师范大学、闽江学院教科研实验基地校,也是目前福建省唯一一所全国学雷锋活动示范点学校。

学校现有教职工226人,其中正高级教师1名,高级教师59名;博士1人,硕士研究生61人,省、市学科带头人、骨干教师27人。

>>福建教师招聘官方【备考顾问】<<

微信识别二维码,添加专属备考顾问

0元领取【成师大礼包1份】

福建教师招聘

公告解读/历年考情/备考指导/海量资料/精品课程

因学校教育教学工作需要,闽江学院附属中学2026年拟招聘以下学科教师:

详见附件

即日起符合今年福州市属学校各批次招聘条件的考生可将简历发送到邮箱563431008@qq.com。邮箱主题统一为应聘学科+姓名(如:语文+张三)

咨询电话

0591-83326297 陈老师

学校地址

福州市六一中路王庄大树兜巷35号

2025年教师招聘官方微信客服

  • 公告资讯
  • 学习答疑
  • 1对1指导
  • 笔试资料
  • 面试技巧
  • 公开讲座

微信长按识别左侧二维码,添加

客服老师微信领取

收藏

微信识别下方二维码,即可添加

山香官方微信客服

微信长按识别添加
获取1对1备考指导服务

历年试题0元下载

6大学科,100套试题
学练结合,查漏补缺

测测你是否适合当老师

学历年龄分析,资格证书分析
报考地分析,历年考情分析

相关推荐

(c)2008-2025 招教网 ©版权所有